永利yl23455
永利yl23455
E-mail
OA
首页
走进永利yl23455
荣誉资质
企业文化
子公司介绍
联系永利yl23455
永利yl23455简介
领武士物
组织架构
发展过程
业务领域
航空领域
航天领域
硬质合金
主题竞争力
主题技术优势
研发团队优势
平台优势
新闻中心
通知布告
公司要闻
子公司动态
企业党建
永利yl23455风采
群团活动
党建动态
人力资源
人怨匦聘
人才理想
人才政策
投资者关系
公司治理
定期汇报
公司布告
首页
走进永利yl23455
荣誉资质
企业文化
子公司介绍
联系永利yl23455
永利yl23455简介
领武士物
组织架构
发展过程
业务领域
航空领域
航天领域
硬质合金
主题竞争力
主题技术优势
研发团队优势
平台优势
新闻中心
通知布告
公司要闻
子公司动态
企业党建
永利yl23455风采
群团活动
党建动态
人力资源
人怨匦聘
人才理想
人才政策
投资者关系
公司治理
定期汇报
公司布告
电话沟通
0731-88122999
微信征询
扫一扫增长
官方微信
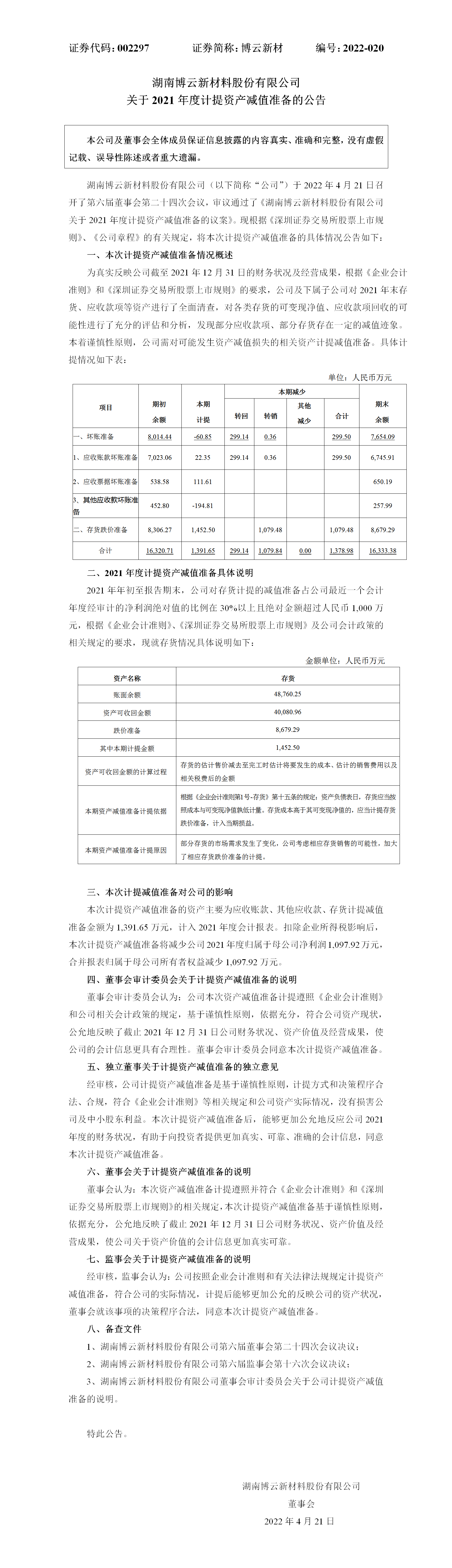
【2022-020】关于2021年度计提资产减值筹备的布告
分类:公司布告
作者:
起源:
颁布功夫:2023-05-16
接见量:141
关键词:
上一个
【2022-021】关于2022年度关联买卖预计的布告
下一个
【2022-018】第六届监事会第十六次会议决定布告
有关文件
临时没有内容信息显示
有关推荐
空客320飞机刹车副
空客320飞机刹车副
MA60刹车副
MA60刹车副
ERJ190 1010319
ERJ190 1010319
首页
走进永利yl23455
荣誉资质
企业文化
子公司介绍
联系永利yl23455
永利yl23455简介
领武士物
组织架构
发展过程
业务领域
航空领域
航天领域
硬质合金
主题竞争力
主题技术优势
研发团队优势
平台优势
新闻中心
通知布告
公司要闻
子公司动态
企业党建
永利yl23455风采
群团活动
党建动态
人力资源
人怨匦聘
人才理想
人才政策
投资者关系
公司治理
定期汇报
公司布告
永利yl23455新材公家号
地 址:湖南省长沙市岳麓区雷锋大路346号
Email:hnboyun@hnboyun.com.cn
业务征询:0731-88122888
投资者热线:0731-85302297
版权所有:永利yl23455
登记号:湘ICP备10003446号
永利yl23455新材.网址
永利yl23455.网址
网站建设:中企动力
【网站地图】